CASE STUDY

Creating a Niche Service App for Micro Retailers

Box Wise is a convenient, economical and eco-friendly solution for small retailers who need custom-size boxes to ship online orders.

design process steps

Micro-retailers are demographically-targeted businesses that focus on a small range of products. This business model often operates via pop-up shops, online stores and tiny or shared brick-and-mortars. This retail trend is growing quickly for many reasons: consumers want to reduce their carbon footprint; awareness of supporting local economies; and the desire for a unique shopping experience. According to a study from FitSmall Business, from 2016 to 2021, small business retail revenue grew 51.33%. As online ordering platforms continue to grow, micro-retailers need a convenient, eco-friendly and inexpensive way to package their products for shipping.

Discovery:

User Interviews:

  1. Space is limited and they have to prioritize room for inventory, so there’s no place to store boxes and shipping supplies.

  2. Finding the right size box for custom products is difficult. Most major packaging companies have minimum orders for custom boxes, or charge extra for small orders of custom sizes.

  3. Shipping cost is calculated by box size as well as weight. The right size box saves money and cuts down on cardboard use.

  4. It takes time to call or visit office supply store to find the right shipping supplies, or email vendors to request quotes.

illustration of business man at desk

I talked to one small packaging supplier and one local artist who constructs boxes to ship his own work. Both expressed their interest in being able to connect with small retailers to offer shipping supplies as a way to create more revenue.

I interviewed three small business owners about the problems they faced around shipping their goods to customers. They identified four major pain points:

illustration of man and woman talking

My Roles & Timeline

  • user research - 2 weeks

  • product ideation, design and illustration - 2 weeks

  • wireframing and user testing - 2 weeks

  • prototyping and user testing - in process

Afintiy Diagraming:

I took statements from my interviews and research to organize and synthesize users’ wants and needs.

affinity map

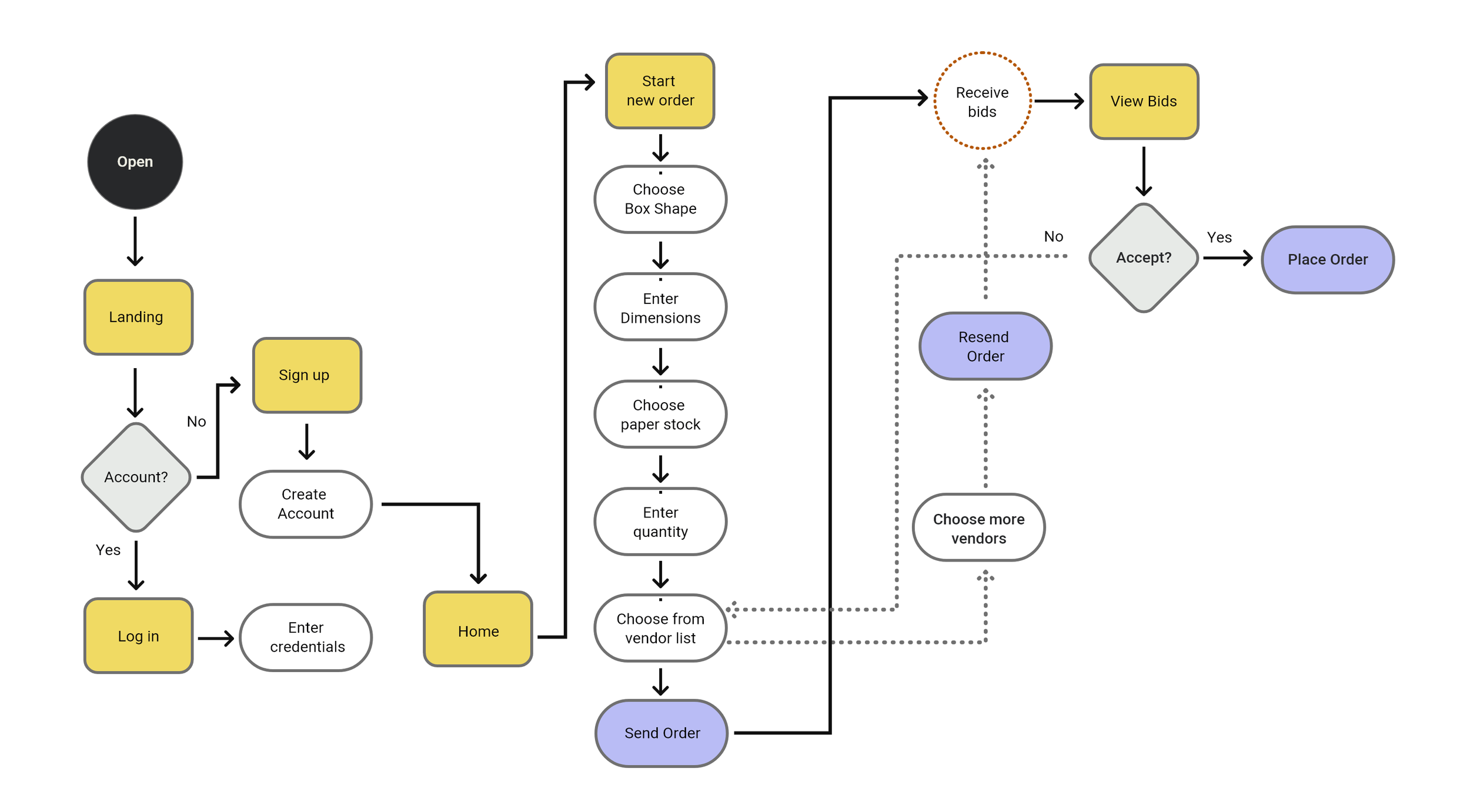
Creating a User Flow:

After organizing the information from the affinity map, I created a simple flow that took a first time from launching the app to creating an order.

information architecture of user flow

Design Flow 1: Sketches

sketches of app wireframes

Design Flow 2: Low-fidelity wireframes

Black and white wireframes gave me the opportunity to prototype and test with users.

black and white wireframes
black and white wireframes
woman testing black and white wireframe
woman testing black and white wireframe

Design Phase 3: High-fidelity wireframes

Walkthrough screens are clear and descriptive

Sign-up screens include request a lot of information in an economical format

Users can customize box shape, size and cardboard weight quickly, and then see local suppliers

Users can read about selected vendors, send out multiple bids at once, and receive notifications when bids are fulfilled.

Accessibility Check:

Fonts and colors pass WCAG AA and AAA compliant.

Next step: user testing high-fidelity wireframes

Thanks for viewing!

Please check back for progress on the testing phase of this project.

Previous
Previous

Improving a Microinteraction for Coffee Ordering Apps

Next
Next

Case Study: A Roadmap for Service Design